First Aid For Eye Scratches/Corneal abrasions are a common ophthalmic problem presenting to accident and emergency departments (A&E). A&E doctors and emergency nurse practitioners (ENPs) are expected to perform basic ophthalmic examination, provide treatment, and judge the need for specialist attention. For most cases of corneal abrasion, this primary episode of care is all that is needed. However, for A&E doctors and ENPs unfamiliar or untrained in ophthalmology, even the most straightforward cases may involve anxiety and mismanagement.[rx]
A corneal abrasion (scratched cornea or scratched eye) is one of the most common eye injuries. A scratched cornea often causes significant discomfort, eye erythema, and photophobia. Corneal abrasions result from a disruption or loss of cells in the top layer of the cornea, called the corneal epithelium. Corneal abrasions can be classified as traumatic, including foreign body related and contact lens-related, or spontaneous.[rx]
Causes of Corneal Abrasions
Traumatic causes, such as tree branches, makeup brushes, workplace debris, sports equipment all can cause corneal abrasions. Traumatic events do not cause many corneal abrasions. Sand and other small particles can cause a corneal abrasion, especially if you rub your eyes. Damaged contact lenses or prolonged use of contacts lenses may increase your risk of a scratched cornea.[rx]
- Abrasion and Foreign Body – Corneal abrasions may be caused by any number of objects including fingernails, contact lens wear, branches, foreign objects blown into the eyes, or objects that drop into the eye while working overhead.
- Perforation – Cases of corneal laceration and perforation typically involve activities that cause high-speed projectiles such as saws, grinders, and pounding metal objects.
- Burns – Exposure-related burns of the eye can be categorized into chemical (acid and alkali burns), radiation burns from ultraviolet (UV) sources, and thermal burns. Alkali corneal injuries are more common than acid due to the prevalence of household cleaning agents containing ammonia and lye. Acidic burns are typically work-related injuries involving industrial processes. Radiation burns result in ultraviolet keratitis from tanning beds, high-altitude environments, welding arcs, and the occasional solar eclipse. Thermal burns are distinctly uncommon but can occur with objects such as curling irons and with fire-related injuries.
- Infants who scratch their eyes– unintentionally with untrimmed fingernails
- School children who play with pencils – pens and other pointed objects
- Athletes who play sports – without using some form of eyewear to protect against dust, sand or an accidental scratch from another player’s finger. More eye injuries occur in baseball and football than in other sports.
- People who have hobbies – or crafts that use pointed tools, such as sewing and wood carving, or that produce dust, such as woodworking and gardening
- Workers who are exposed – to eye hazards on the job, especially those involved in farming or construction
- Anyone who inserts contact– lenses without properly cleaning their hands and their lenses beforehand
- A corneal injury – may occur when something gets into your eye, for example, when the wind blows a dried leaf particle into your eye or when paint chips fall into your eye while you are scraping off old paint. This material may scratch the cornea.
- A foreign body – such as a piece of sand or wood, may lodge under the inside of the upper lid and cause scratches of the corneal surface every time that you blink.
- In addition to causing corneal injury – high-speed particles may penetrate your eye and injure deeper structures. An example of this would be a small metal fragment flying into the eye when a person is using a grinding wheel without protective eyewear. This may cause a serious injury that demands immediate medical attention to guard against permanent loss of vision.
- A hot cigarette ash flying – into the eye may cause a corneal abrasion.
- A common cause of a corneal abrasion – is a young child accidentally poking you in the eye with her fingernail.
- You may cause a corneal abrasion – when you rub your eyes excessively when they are irritated.
- Wearing contact lenses – longer than recommended may injure the corneal surface and cause a corneal abrasion.
- Certain eye infections – may also cause injury to the surface of the cornea. This injury, although not technically considered a corneal abrasion, may be temporary or permanent.
- Exposure of the unprotected eye – to ultraviolet light from sun lamps or welding arcs can cause changes in the corneal surface resembling corneal abrasions.
Symptoms of Corneal Abrasions
- Signs and symptoms of corneal abrasion include pain, trouble with bright lights, a foreign-body sensation, excessive squinting, and reflex production of tears. Signs include epithelial defects and edema, and often redness of the eye. The vision may be blurred, both from any swelling of the cornea and from excess tears. Crusty buildup from excess tears may also be present.
- Eye Pain (exacerbated by eye movement)
- Photophobia
- A feeling that you have something in your eye
- A teary, red eye
- Blurred vision in one eye, headache, or unusual sensitivity to light
- Foreign body sensation (or gritty sensation)
- Excessive eye tearing
- Headache
- Blepharospasm
- Oblique illumination of the Cornea, Irregularity in normally smooth, glistening surface
- Direct illumination of the Cornea, Shadow on surface of iris,Shadow moves opposite direction of light source
- Observe for foreign body,Rust rings and foreign bodies must be removed
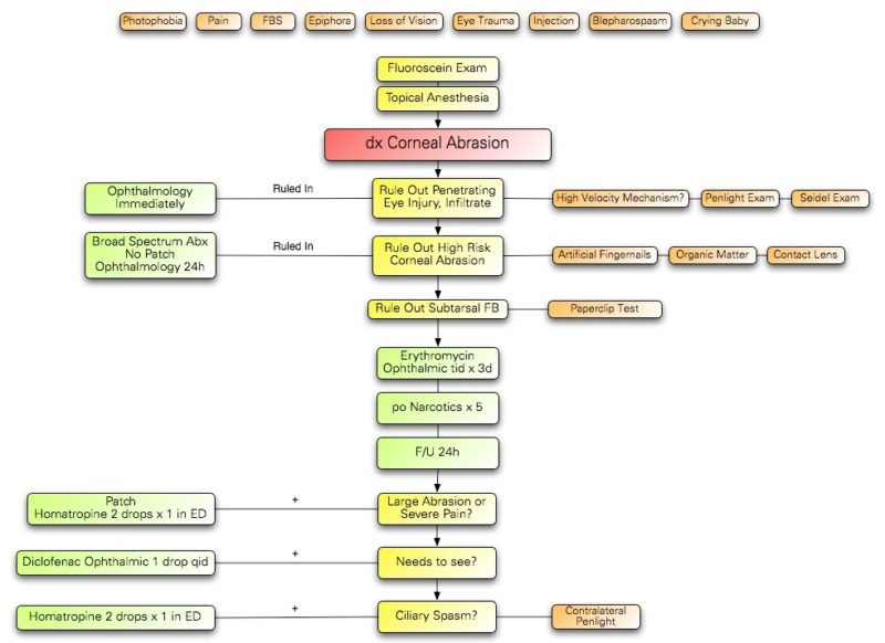
- Fluorescein exam (with cobalt blue light)
- Slit Lamp exam, Vertical linear superficial excoriations (appears as etching the Corneal surface), Suspect Retained Foreign Body under lid and re-inspect carefully
Diagnosis of Corneal Abrasions
History—ask in addition to your usual history questions
- Document time – place and activity during injury
- Document the complaint – common abrasion symptoms: foreign body sensation/painful eye/watery eye and secondary blurred vision/photophobia
- Is it a recurrent problem – Did they wake up with it?
- Past ophthalmic history – Do they wear contact lenses? Any previous eye problems? Any eye surgery?
- Past medical history – arthritis? Atopy?
- Drugs – any drops?
- Allergies
Examination
- Must record visual acuities both eyes—use the patient’s own glasses and then add the pinhole on top of that
- Must use the slit lamp or direct ophthalmoscope on high magnification—ask a senior if necessary
- Must examine both eyes
- Is there any purulent discharge from the eyes?
- Check under the lids
- Instil fluorescein dye (with topical local anaesthetic) and examine with cobalt blue light
- Draw a diagram of the eye with abrasion (the area of staining)
- Describe the position and size of abrasion. Is it in the centre or periphery of the cornea? Is it clear or is there associated infiltrate?
- Look at the anterior chamber looking for cells or pus
Treatment of Corneal Abrasions
The treatment of corneal abrasions aims to prevent bacterial superinfection, speed healing, and provide symptomatic relief.[rx] If a foreign body is found, it needs to be removed.

Foreign body
- Positioning – The person is laid in a comfortable position with the affected eye closest to the physician. Loupes can be used if available and the eye can be illuminated with a medical light or, alternatively, with an ophtalmoscope held in the non-dominant hand. The person is then asked to focus on a particular point on the ceiling so that the foreign body sits as centrally between the eyelids as possible. This accounts for a more sterile procedure by keeping the eyelashes as far as possible, and reduces the chance of eliciting a blink reflex. If necessary, the eyelids can be kept open using an eyelid speculum, the examiner’s fingertips, a cotton tip or an assistant.
- Anaesthetic and pupil dilator – Local anaesthetic is instilled into both eyes in order to reduce blepharospasm. Topical oxybuprocaine 0.4% is the preferred choice as it has an onset of action of 20 seconds and a half-life of 20 minutes. A drop of topical pupil dilator such a cyclopentolate 1%, if available, can be helpful to reduce ciliary spasm after removal of the foreign body. Atropine is generally avoided due to its long-lasting mydriatic effects.
- Removal techniques – There are mainly two types of techniques, the choice of which will depend on the nature of the foreign body. The first technique is the cotton tip removal, which is indicated in superficial foreign bodies with no surrounding corneal reaction, and the second is the hypodermic needle or nº15 blade removal with which the complete foreign body and any surrounding rust ring can be removed.
- Irrigation of the ocular surface – and upper and lower fornices can be performed after the procedure to wash out any residual loose foreign body material. A 10 mL ampoule of sterile saline is usually sufficient.
Medications
Current recommendations stress the need to use topical and/or oral analgesia and topical antibiotics. One review has found that eye drops to numb the surface of the eye such as tetracaine improve pain; however, their safety is unclear.[rx] Another review did not find evidence of benefit and concluded there was not enough data on safety.[rx]
- CHLORAMPHENICOL ointment BD to the affected eye for 5 days
- If they are very photophobic, put 1 drop of CYCLOPENTOLATE in the eye
- Advise ibuprofen or, if required, give co‐dydramol
- Patch the eye for 4–6 hours if the abrasion is very painful, never patch an ulcer
- Advise them to not wear contact lens for 2 weeks
- Give them the corneal abrasion leaflet. Advise them it may be painful for 2 days
[dropshadowbox align=”none” effect=”lifted-both” width=”auto” height=”” background_color=”#ffffff” border_width=”4″ border_color=”#dddddd” ]
Topical NSAIDs and Antibiotics
| DRUG | DOSAGE | PRICE (GENERIC)* | COMMENTS | |
|---|---|---|---|---|
|
Topical NSAIDs |
||||
|
Diclofenac (Voltaren), 0.1% solution |
One drop four times daily |
$52 for 5 mL |
May delay wound healing. Use caution in patients withbleeding tendencies. |
|
|
Ketorolac (Acular), 0.5% solution |
One drop four times daily |
$56 for 5 mL |
Avoid use in patients whowear contact lenses. Discontinue use if epithelium breakdown occurs. |
|
|
Topical antibiotics |
||||
|
Bacitracin (AK-Tracin), 500 units per g ointment |
1/2-inch ribbon two to four times daily |
$5 for 3.5 g |
||
|
Chloramphenicol (Chloroptic), 1% ointment |
Two drops every three hours |
$22 for 3.5 g |
Discontinue use if no improvement after one week. |
|
|
Ciprofloxacin (Ciloxan), 0.3% solution |
Day 1: two drops every 15 minutes for six hours, then two drops every 30 minutes for rest of day |
|||
|
Day 2: Two drops per hour |
||||
|
Days 3 to 14: Two drops every four hours |
$45 for 5 mL |
Anti-pseudomonal activity |
||
|
Erythromycin 0.5% ointment |
1/2-inch ribbon two to four times daily |
$3 to $6 for 3.5 g |
||
|
Gentamycin (Garamycin), 0.3% ointment or solution |
One to two drops every four hours or 1/2-inch ribbon two to three times daily |
$10 ($5 to $10) for 5 mL |
Anti-pseudomonal activity |
|
|
Ofloxacin (Ocuflox), 0.3% solution |
Days 1 and 2: One to two drops every 30 minutes |
|||
|
Days 3 to 7: One to two drops per hour |
||||
|
Day 8 to treatment completion: One to two drops four times daily. |
$40 for 5 mL |
Anti-pseudomonal activity |
||
|
Topical antibiotics |
||
|
Erythromycin 0.5% ointment |
0.5-inch ribbon, four times per day for three to five days |
$5 for 3.5-g tube |
|
Polymyxin B/trimethoprim (Polytrim) solution |
1 drop, four times per day for three to five days |
$5 ($45) for 10-mL eye dropper |
|
Sulfacetamide 10% (Bleph-10) solution |
1 to 2 drops, four times per day for three to five days |
$5 ($30) for 15-mL eye dropper |
|
Antipseudomonal antibiotics |
||
|
Ciprofloxacin 0.3% (Ciloxan) ointment |
0.5-inch ribbon, four times per day for three to five days |
NA ($132) for 3.5-g tube |
|
Ciprofloxacin 0.3% (Ciloxan) solution |
1 to 2 drops, four times per day for three to five days |
$30 ($96) for 5-mL eye dropper |
|
Gentamicin 0.3% ointment |
0.5-inch ribbon, two to three times per day for three to five days |
$11 for 3.5-g tube |
|
Gentamicin 0.3% solution |
1 to 2 drops, four times per day for three to five days |
$10 for 5-mL eye dropper |
|
Ofloxacin 0.3% (Ocuflox) solution |
1 to 2 drops, four times per day for three to five days |
$10 ($73) for 5-mL eye dropper |
|
Topical cycloplegics‡ |
||
|
Cyclopentolate 1% (Cyclogyl) |
1 drop, may repeat in five minutes if needed |
$30 ($50) for 5-mL eye dropper |
|
Homatropine 5% |
1 drop, may repeat in five minutes if needed |
$15 for 5-mL eye dropper |
|
Topical NSAIDs |
||
|
Diclofenac 0.1% (Voltaren) |
1 drop, four times per day for two to three days |
$20 ($85) for 5-mL eye dropper |
|
Ketorolac 0.4% (Acular LS) |
1 drop, four times per day for two to three days |
$21 ($164) for 5-mL eye dropper |
NA = not available; NSAIDs = nonsteroidal anti-inflammatory drugs.
*—Estimated price of treatment based on information obtained at http://www.goodrx.com and RxPriceVerify.com (homatropine price obtained from CVS pharmacy). Accessed July 31, 2012, and September 7, 2012. Generic price listed first; brand price listed in parentheses.
†—Dosing frequency may be decreased to twice per day if there is no foreign body sensation, and may be discontinued when the patient is asymptomatic for 24 hours.
‡—For office use only in patients with ciliary spasm.
NSAID = nonsteroidal anti-inflammatory drug
*— Estimated cost to the pharmacist based on average wholesale prices in Red book. Montvale, N.J.
[/dropshadowbox]
Rule-out Retained Foreign Body in Cornea or upper lid
- Evert the upper lid and carefully examine for foreign body
- If not able to visualize, consider Running swab over the lid surface to pick-up translucent debris
- Do not wear contacts until lesion fully healed
Topical Antibiotics
- Ointments are more lubricating than drops , Some have suggested that ointments delay healing
- Continue antibiotic for 3-5 days, May discontinue when asymptomatic for at least 24 hours. Use anti-pseudomonal agent for complicated cases, Contact Lens related Corneal Trauma, Scratch from organic matter such as a branch.
Standard agents
- Bacitracin 500 units/gram ointment 1/2 inch two to four times per day
- Erythromycin 0.5% ointment 1/2 inch ribbon two to four times per day
- Polymixin B – Trimethoprim (Polytrim) 1 drop four times per day
Extended spectrum agents (Anti-Pseudomonal agents, see indications above)
- Ciprofloxacin (Ciloxan) 0.3% solution 2 drops every 4 hours
- Ciprofloxacin (Ciloxan) 0.3% ointment apply 1/2 inch ribbon four times daily
- Ofloxacin (Ocuflox) 0.3% solution 2 drops every 4 hours
- Avoid topical Aminoglycosides (gentamycin, tobramycin) in Corneal Abrasion due to toxicity risk
- Chloramphenicol 1% ointment 2 drops q3 hours
- Reduces risk of Corneal Ulcer
- Upadhyay (2001) Br J Ophthalmol
Brief patch protocol
- Eye patching is not generally recommended as they do not help with healing or pain.[rx] Furthermore, it can result in decreased oxygen delivery, increased moisture and a higher chance of an infection. Another measure that is no longer recommended is the use of mydriatics, formerly used to relieve the pain caused by ciliary muscle spasm.[rx]
- Contraindicated in infection or higher risk of infection (e.g. Contact Lens wearing patient)
- Apply Erythromycin 0.5% ointment 1/2 inch ribbon at time of exam
- Patch eye and patient removes patch in 4 hours
- Start prescribed antibiotic drops for 48-72 hours
Analgesics
- Topical nonsteroidal anti-inflammatory drugs (NSAIDs) – are useful to reduce the pain caused by corneal abrasions.[rx] Diclofenac and ketorolac are the most used, one drop four times a day.
- It is worth noting, however, that diclofenac – may delay wound healing and ketorolac should be avoided in people who wear contact lenses. Some studies do not recommend using topical NSAIDs due to the risk of corneal toxicity.
- There is no direct evidence regarding the use of oral analgesics – but because pain relief is the main concern for people with corneal abrasions, these are prescribed according to individual’s characteristics.
- Topical NSAIDS – (preservatives may delay healing time, do not use longer than 2 weeks). Diclofenac Ophthalmic (Voltaren Ophthalmic) 0.1% solution in eye four times daily as needed. Ketorolac Ophthalmic (Acular LS) 0.4% solution in eye four times daily
- Oral Analgesics, NSAIDs, Vicodin
- Cycloplegics (Mydriatics), Not recommended in umcomplicated Corneal Abrasion. Dilating drops used to decrease ciliary spasm. One drop of Mydriatic placed in clinic or emergency department lasts 24 to 36 hoursExamples >Cyclogyl 1% one drop> Homatropine 5% one drop
Options to Avoid in General
Mantra has been to avoid home prescription of topical anesthetic (but evidence of safety is growing)
- Rationale of avoid topical anesthetics, Delays re-epithelialization, Suppresses normal Blink Reflex
- Initial studies have shown safety and efficacy of outpatient dilute proparacaine 1% in Corneal Abrasion, However, this is considered only investigational and not recommended by eye specialists, Ball (2010) CJEM 12(5): 389-96 +PMID:20880433 [PubMed]
- Additional studies support the safe, short term use of topical Antibiotics in uncomplicated Corneal Abrasion. Tetracaine 1% solution has been used safely for up to 24 hours in simple Corneal Abrasion, Simple, small, non-pentrating, non-lacerating Traumatic Eye Injury onset within prior 2 days, Not due to chemical or Contact Lens and no infection, contamination or Retained Foreign Body, Waldman (2017) Ann Emerg Med +PMID: 28483289 [PubMed]
Pressure Patch no longer recommended (except for brief use with protocol above)
Adverse effects
- Delays healing process
- Exacerbates Eye Pain
- Interferes with routine activities
- Severe anaerobic infections in contact wearers
- Le Sage (2001) Ann Emerg Med 28:129-34 [PubMed]
Technique (listed for historical purposes)
- Apply 3-5, 1 inch tape strips
- Superior end over medial forehead
- Inferior end over lateral cheek
Natural Corneal Abrasion Treatments
- Wear sunglasses – After an injury of this type, it is not uncommon for the eyes to be sensitive to light. If you must go out into the sunlight, wear sunglasses to prevent further irritation. Indoors, fluorescent lights and overhead lights may be irritating; turn them off and opt for desk lamps with a softer tone.
- Chamomile tea or green tea compress – Soak a chamomile tea bag or green tea bag in hot water for a minute or two, squeeze, and then place on the eye. Lean back and relax for 10 to 15 minutes. These teas have powerful antibacterial, antifungal, antiviral and anti-inflammatory properties that may help relieve discomfort and support healing. [rx]
- Coconut oil – Known for its health benefits when consumed, coconut oil is also safe to put into the eyes. In fact, studies show that it is very similar to natural tears and provides an extra layer of protection for the eye, not to mention the benefit of its anti-inflammatory properties. With clean hands (very clean hands!) put a tiny dab of coconut oil on your pinky and place near the tear ducts. Blink, blink, blink and allow the coconut oil to move across the eye. [rx]
- Shut off technology – In the first few days after experiencing an eye injury, it is important to give your eyes plenty of time to heal. Shut off technology; staring at screens is shown to cause stress on the eyes.
- Colloidal silver – Known for fighting a wide range of bacteria, 1 to 2 drops of colloidal silver has been shown to pick up infected cells and eliminate them from the eye. Purchase only from reputable sources and use within recommended dates. [rx]
- Cedarwood oil – For pain, inhale cedarwood essential oil either directly from the bottle or through a diffuser. A study using mice published in the Journal of Ethnopharmacology found this essential oil may have analgesic and anti-inflammatory sedative properties, potentially helping to alleviate pain. [rx]
Complications
- Recurrent Corneal Erosion (10%), Spontaneous sudden Eye Pain weeks after healing, Refer to ophthalmology, Lubricant drops during day and ointment at night
- Secondary infection
- Corneal Ulcer
- Small uncomplicated abrasion heals in 3-4 days
- Large abrasions (involve 50% of Cornea) heal in 5 days
- Recurrent symptoms may persist for 3 months
- Second visit at 24 hours, examine for, Healing, Signs infection, Corneal Ulcer, Missed foreign body
- Third visit at 3-4 days in Contact Lens wearers, Observe for Corneal Ulcer or infection
Referral to Ophthalmology for
- Chemical burn
- Large (>4mm long) or deep abrasions
- Suspected Herpes Keratitis
- Penetrating injury
- Abrasion edge is gray or white suggesting infection
- Suspected recurrent Corneal Erosion
- Corneal Ulcer or infection (haze at abrasion)
- Hyphema
- Hypopyon
- Continued pain after 48 hours
- Inadequate healing by 72 hours
- Retained Foreign Body or rust ring
- Vision Loss more than 20/40
Prevention
- Wear protective eyewear while participating in certain sports, such as racquetball.
- Wear protective eyewear in situations where objects may fly into your eyes. This might include wearing glasses or sunglasses while hiking to avoid windblown objects, as well as wearing protective eyewear that gives 180-degree protection while using a grinding wheel or hammering on metal. For welding, special eyewear is available and should be worn at all times.
- Wear protective eyewear to block ultraviolet radiation when you are in bright sunlight for long periods of time. This is especially important while skiing on water or on the beach because the reflection of sunlight off the snow, water, or light sand in combination with direct sunlight causes a doubling of sunlight exposure, potentially leading to corneal flash burns.
- See Eye Protection
- Careful fitting, placement and care of Contact Lenses
- Keep Fingernails short
- Perioperative Corneal Abrasion risk (lag-ophthalmos), Tape Eyelids closed during surgery or, Instill aqueous gels or soft contacts
- Ventilated and sedated patients in ICU, Remove all Contact Lenses, Use lubricating ointment q4 hours
Follow up
Most corneal abrasions can be discharged without any follow up. However some cases do need follow up. There is an infected ulcer (if you see any discharge, infiltrate in the abrasion or pus in the anterior chamber)—ring ophthalmology on‐call for advice. Reasons for follow‐up in ERS clinic
- The abrasion is affecting the patient’s “only‐seeing” eye
- The patient gives a history of recurrent abrasion in the same eye
- The patient is a contact lens wearer
- Ask the patient to return to A&E if they do not feel any improvement (vision or pain) in 72 hours or if the eye becomes sticky
What to Do if You Suspect Corneal Abrasion
What To Do
- Instill topical anesthetic drops to eliminate any pain or blepharospasm and thereby permit examination (e.g., proparacaine [Ophthetic], tetracaine [Pontocaine])
- Perform a complete eye examination (including assessment of best-corrected visual acuity, funduscopy, anterior chamberbright-light examination, and inspection of conjunctival sacs for a foreign body).
- Perform the fluorescein examination by wetting a paper strip impregnated with dry, orange fluorescein dye and touching this strip into the tear pool inside the lower conjunctival sac. After the patient blinks, darken the room and examine her eye under cobalt-blue filtered or ultraviolet light. (The red-free light on the ophthalmoscope does not work.) Areas of denuded or dead corneal epithelium will fluoresce green and confirm the diagnosis.
If a foreign body is present, remove it and irrigate the eye.
- When a corneal abrasion is present, treat the patient with antibiotic drops, such as trimethoprim plus polymyxin B(Polytrim), 10 mL, 1 drop q2-6h, while awake. Some physiciansprefer ophthalmic ointment preparations, which may last longer but tend to be messy. If ointment is preferred, erythromycin0.5%, 3.5 g, or polymyxin B/bacitracin, 3.5 g, applied inside the lower lid (1- to 2-cm ribbon) qid is effective and least expensive. In patients who wear contact lenses or who were injured by organic material (such as a tree branch), an antipseudomonal antibiotic (e.g., ciprofloxacin [Ciloxan] 0.3%, 1 to 2 drops q1-6h, or ofloxacin [Ocuflox] 0.3%, 1 to 2 drops q1-6h, should be used. Contact lens wearing should be discontinued until the abrasion is healed.
- Analgesic nonsteroidal anti-inflammatory drug (NSAID) eye dropsof diclofenac (Voltaren), 0.1%, 5 mL, or ketorolac (Acular), 0.5%, 5 mL, 1 drop instilled qid, provide pain relief and do not inhibit healing.
- If iritis is present (as evidenced by consensual photophobia or, in severe cases, an irregular pupil or miosis and a limbic flush in addition to conjunctival injection), consult the ophthalmologic follow-up physician about starting treatment with topical mydriatics and steroids (see Chapter 20).
- Even when there are no signs of iritis, one instillation of a short-acting cycloplegic, such as cyclopentolate 1% (Cyclogyl), will relieve any pain resulting from ciliary spasm.
- Although not likely to be available to the non–contact lens user, a soft, disposable contact lens (e.g., NewVue, Acuvue) in combination with antibiotic and nonsteroidal anti-inflammatory drops can provide further comfort as well as the ability to see out of the affected eye. As with any contact lens worn overnight, there is probably an increased risk for infectious keratitis; so, this should be provided in concert with an ophthalmologist.
- Prescribe analgesics (e.g., oxycodone, ibuprofen, naproxen) as needed, and administer the first dose when appropriate. Most abrasions heal without significant long-term complications; therefore pain relief should be our primary concern with uncomplicated abrasions. This treatment of pain should be guided by an individual patient’s age, concomitant illness, drug allergy, ability to tolerate NSAIDs, potential for opioid abuse, and employment conditions, such as driving and machine operation.
- Make an appointment for ophthalmologic or primary care follow-up to reevaluate the abrasion the next day. If the abrasion has not fully healed, the patient should be evaluated again 3 to 4 days later, even if he feels well.
- Instruct patients about the importance of wearing eye protection. This is particularly needed for persons in high-risk occupations (e.g., miners, woodworkers, metalworkers, landscapers) and those who participate in certain sports (e.g., hockey, lacrosse, racquetball). Other preventive measures include keeping the fingernails of infants and children clipped short and removing objects such as low-hanging tree branches from the home environment.
- Wear sunglasses
- Use antibiotic eye drops as prescribed
- Use a cool compress to relieve swelling, pain and discomfort
- Keep face and eyelids clean
- Return to the doctor discharge from the eye appears
- Rest the eyes and minimize strain
DON’T
- Rub the eye
- Try to remove debris from the eye other than by blinking or flushing it with water or saline
- Use a cotton swam or tweezers to remove anything from the eye
- Patch the eye unless directed by your medical team
- Wear contact lenses until cleared to do so by an ophthalmologist
- Wear eye makeup
References


